同人漫画
同人漫画
图书馆
教务处
人文社科
办公网(校内)
同人漫画
同人漫画概况
Back
同人漫画简介
现任领导
机构设置
专业介绍
师资队伍
学院党政
Back
党建工作
教工之家
本科教育
Back
教学动态
教研教改
实践教学
审核评估
教学制度
下载中心
学科建设
Back
学术活动
学术成果
科研项目
科研平台
兴德立研论坛
研究生教育
Back
招生信息
导师队伍
培养管理
国际交流
Back
项目介绍
交流活动
国别研究
Back
中东欧经济文化研究中心
嘉兴安澜研究中心
学生工作
Back
日常工作
学生党建
团学工作
校友工作
社会培训
清廉外院
Back
外院学廉
外院晓廉
外院践廉
“嘉”大等你 “译”领未来——欢迎报考同人漫画 2025年翻译硕士(MTI)
时间 :
2024年10月09日 14:11
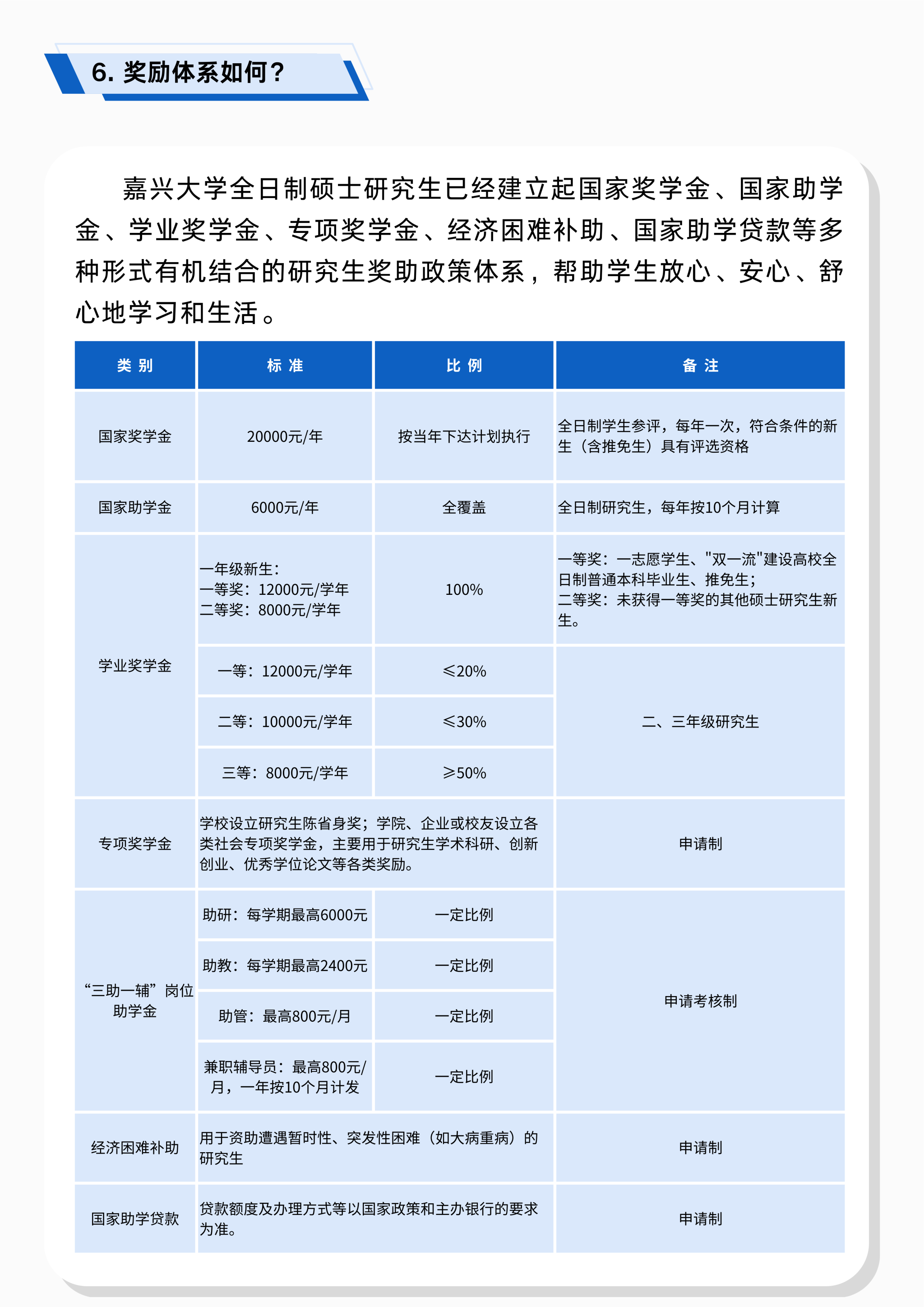
报名方式、考试安排、招生简章等请查询和关注同人漫画 研究生网站
//yzw.trcomic.com/